甘肅2026年專升本考試即將開考,這些事項要注意→


2026年我省普通高校高職(專科)升本科統一考試將於4月18日、19日舉行,為確保考生順利應考,省教育考試院提醒廣大考生注意以下事項。

一、考試時間及科目

甘肅2026年專升本考試即將開考,這些事項要注意→ -

二、考試準備

(一)考生進入考點須接受身份驗證、智能安檢門和人工安檢,考生除攜帶考試所用文具外,手機、智能眼鏡、智能手錶(手環)等具有發射、接收功能的電子設備、計算器和隨身物品暫存在考點指定區域,請考生積極配合。

(二)開考15分鐘後,遲到考生不得進入考點。請考生提前熟悉考點和考場位置,根據安檢時長合理安排出行時間。考生憑有效身份證件和准考證參加考試。

(三)准考證打印時間:4月15日8:30至19日18:00。請考生登錄甘肅省教育考試院官方網站(https://www.ganseea.cn/),點擊“辦事大廳”,選擇“普通高職(專科)升本科招生考試報名系統”,或點擊“甘肅省國家教育考試綜合管理平台”,選擇“考生入口”,打印准考證。

三、答題須知

(一)考生入場除必要的文具,如2B鉛筆、橡皮和藍色、黑色簽字筆等,禁止攜帶任何書籍、筆記、資料、報刊、草稿紙以及各種具有發射(接收)功能的電子設備、電子記事本、計算器、塗改液、修正帶(膠帶)等與考試無關的物品。

(二)嚴禁將手機、智能眼鏡、智能手錶(手環)等具有發射、接收功能的電子設備帶入考場,一經發現,將嚴格按照《國家教育考試違規處理辦法》(教育部令33號)和《中華人民共和國刑法修正案(九)》中有關規定嚴肅處理。

(三)考生領到試卷及答題卡後,應先檢查試卷和答題卡的完整性,並在指定位置準確填寫姓名、准考證號。

(四)考生須在與題號相對應的答題卡答題區域內答題,寫在草稿紙、試卷或非題號對應的答題區域的答案一律無效。選擇題使用2B鉛筆按要求填塗,非選擇題用藍色、黑色簽字筆書寫。

四、考試結束

(一)每場考試結束前30分鐘以內可以交卷,但不得離開考場,待考試結束後方可離開考場。凡提前交卷的,不得索回試卷重新續考。

(二)請考生按考點統一要求,領取個人物品,避免擁擠,有序離開考點。

衷心祝願考生朋友們考試順利!

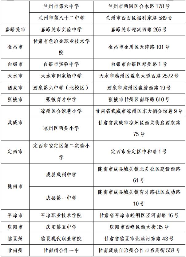
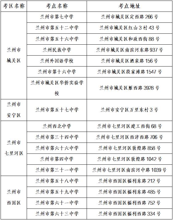
附件:

2026年甘肅省普通高校高職(專科)升本科統一考試

考點詳細地址匯總表

甘肅2026年專升本考試即將開考,這些事項要注意→ -

甘肅2026年專升本考試即將開考,這些事項要注意→ -

分享你的喜愛